丹东
丹东
学生医保如何报销医疗费用
丹东
丹东
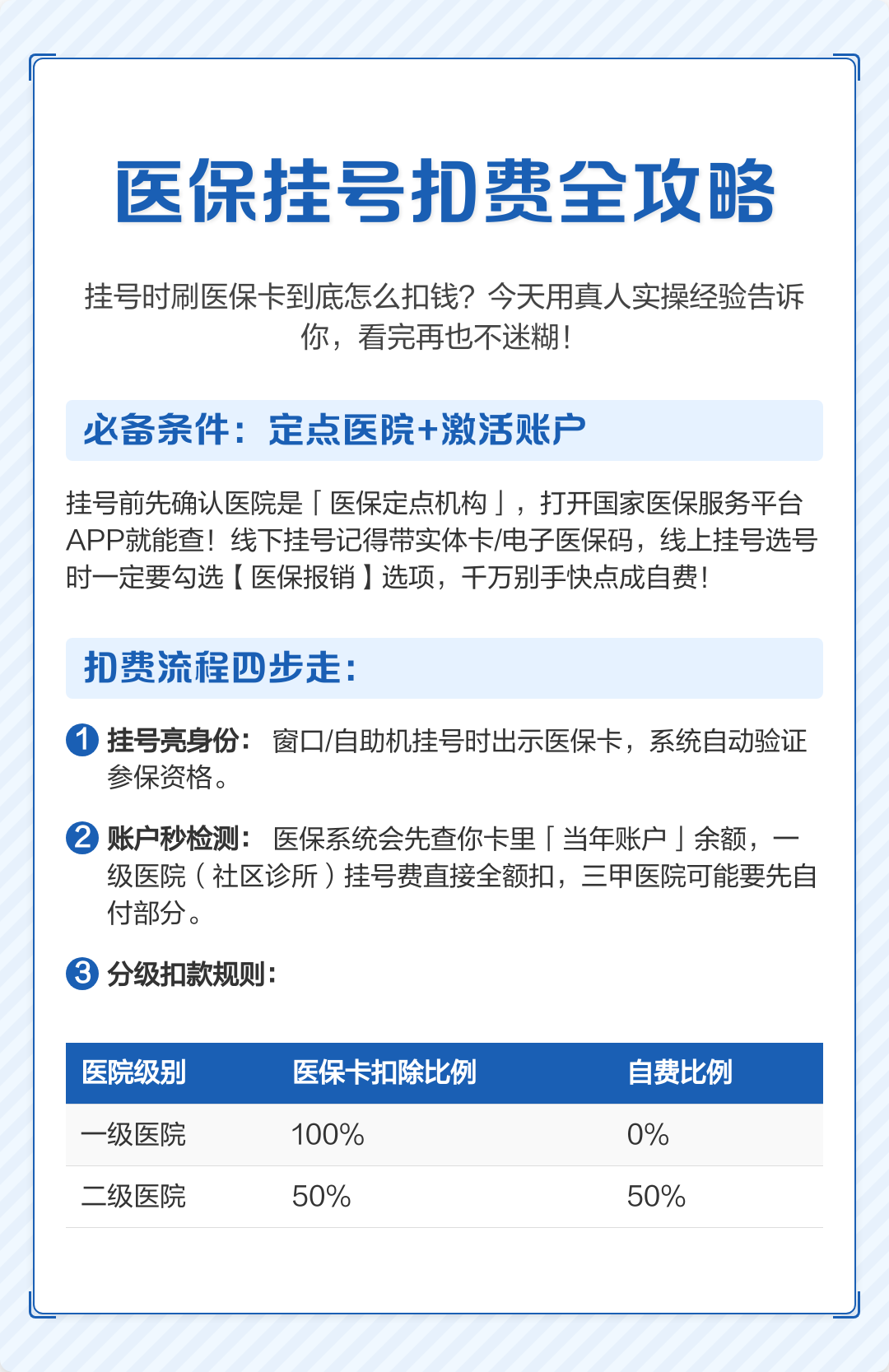
学生医保卡怎么报销流程
丹东

丹东
丹东
丹东

丹东
丹东
丹东
丹东
丹东
丹东

丹东
丹东
丹东

丹东
投资理财目标与方案,需根据不同人生阶段所面临的经济形势的不同而制定。那么,我们如何在不同人生阶段,制定适合自己的投资目标和方案呢?针对很多人对此产生的疑问,中投在线理财师为大家分享一下规...
单位交了医保但是没有卡可以通过过以下方法解决1可以去找单位要社保卡, 一般在单位缴纳社保的3个月后就可以到社保中心办理社保卡了,如果交了社保但没有社保卡的情况下,可以去找单位人事要社保卡2可以通过社保...
经过一个计算,一天24小时的时间大概三分之一都是在睡眠中度过的,所以卧室的装扮你需要费一番小心思了,对于卧室背景墙的装饰更多的是挂一张婚纱照,看人家都是这么玩的! 1、纯色卧室背景墙,手绘装...
作者: 拓天速贷 社保卡仅仅是医保卡吗?在日常生活中,许多人都会这么认为,因为能用的到社保卡的地方,基本上只有去医院才会用到。不过,社保卡仅仅是医保卡的现状即将得到改观。近日,人力资源和社会保障...
版权说明:来源网络编辑:珠海生活如有侵权请联系,24小时内删除...
刚刚,大洋彼岸传来大消息! 特朗普大选获胜,成为美国新任总统,最大黑天鹅起飞! 多重身份的川普 暴发户 世界上有众多大富翁,特朗普的突出是因为他敢说敢做、敢做敢当的言谈与行事风...